Medical-device-combination-products-what-regulations-should-you-apply-before-marketing-them-in-the-EU-1536x864-1

Combination Products

Navigating regulatory pathways can often feel like a maze, leading to uncertainty and potential pitfalls in the submission process. This is even more so when it comes to combination products.

Nothing is more disheartening than investing significant time and resources into developing your combination product, only to face rejection from regulatory authorities due to unclear expectations or insufficient data. 

At Qbd Group, we offer comprehensive solutions to navigate the complex process of registering these innovative products in both the European Union (EU) and the United States (US).

Regulatory framework in Europe

In Europe, combination products are regulated based on their Primary Mode of Action (PMOA) — whether the product acts primarily as a medicinal product or a medical device. This determines which regulatory pathway applies.

Stethoscope

Device-led Combination Products

 

If your product is classified as a medical device with an ancillary medicinal substance, it must comply with EU MDR 2017/745.


  • The Notified Body must consult the EMA for a scientific opinion on the excipient if:
     
    • It is derived from human blood or plasma.
    • It has been previously assessed by the EMA.
    • It falls under the centralized procedure.

In other cases, the Notified Body may consult either:

  • The National Competent Authority, or

  • The EMA (e.g. if the same substance has been evaluated before).

Syringe

Medicinal Product-led Combination Products

 

If your product is primarily a medicinal product, the combination is regulated under the Medicinal Product Directive (2001/83/EC).

The type of product — and how the medical device is integrated — influences the required documentation and regulatory steps.

Types of medicinal combination products:

  • Integrated: The device is part of the product (e.g. prefilled syringe).

  • Co-packaged: Medicinal product and device are packaged together (e.g. inhaler + cartridge).

  • Referenced: The product refers to a separate device used during administration.

 

 

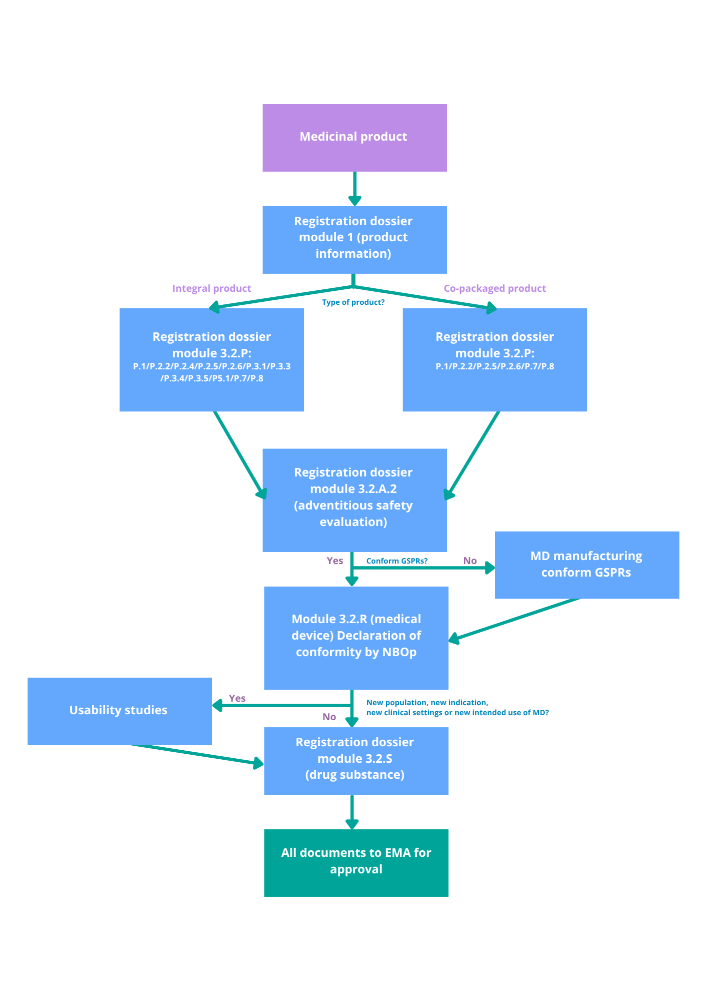
Your regulatory roadmap: key steps

Use the flowchart below as a guide to determine:

  • Which authority is involved.

  • What quality documentation is needed.

  • How to prepare your submission for compliance.

 

Examples of Combination Products

 

  Example

  Primary Mode   Pathway
Drug-eluting stent Device MDR + EMA opinion
Prefilled syringe Drug MPD
Contraceptive patch Drug MPD
Coated catheter Device MDR

 

Medical device combination products - what regulations should you apply before marketing them in the EU - Medical device combination products what regulations should you apply before marketing the

Regulatory pathway in the USA

Combination products in the US are regulated by the FDA based on their Primary Mode of Action (PMOA). This determines which FDA center oversees the review and which application types are required.
New Manufacturer Incident Report template and IMDR terminologies for categorized Adverse Event Reporting released

Step 1: identify the lead FDA center

  • Depends on the PMOA (drug, device, or biologic).

  • If unclear, you may submit a Request for Designation (RFD) to the FDA.

External newsletters rechthoek (2)-1

Step 2: determine the type of investigational application

Depending on the PMOA, one of the following may apply:

  • IND (Investigational New Drug Application) → Used when the primary mode is drug or biologic.

  • IDE (Investigational Device Exemption) → Used when the primary mode is device.

Take into account the combination product as a whole, not just its individual components.

Stay-Ahead-of-Compliance-How-to-Effectively-Manage-Your-Yearly-Audits-QbD-Group-2

Step 3: select the appropriate marketing application

The marketing application depends on the constituent part with the PMOA:

 

  PMOA      Marketing Application
Drug NDA (New Drug Application) or ANDA (Abbreviated NDA)
Biologic BLA (Biologics License Application)
Device PMA (Premarket Approval), De Novo, or 510(k) Notification
circles-1

Why choose us for combination product lifecycle management?

QbD Group is your trusted partner in navigating the complex regulatory landscape of combination products. Our expertise ensures a streamlined pathway to market while maintaining compliance with all regulatory requirements. Here's how we stand out:

Chess_Knight

Tailored regulatory strategy

We help you develop a custom regulatory roadmap to ensure your product meets all compliance and market entry requirements.
handshake

Expert guidance on procedures

Our team guides you in selecting the most suitable regulatory procedure for your product, saving time and minimizing hurdles.
Sync_Alt

End-to-end lifecycle management

From concept to market launch, we offer holistic support for every stage of your combination product’s journey.
Workspace_Premium

In-depth regulatory knowledge

Leverage our extensive expertise to navigate stringent requirements confidently and accelerate your product’s market readiness.

 

Why QbD Group?

At QbD Group, we provide deep expertise to guide life science companies through complex regulatory landscapes and ensure compliance throughout the product lifecycle.

Our team understands the stringent requirements needed to safely and effectively develop, approve, and distribute combination products.

Beyond market entry, we continue supporting businesses by managing critical processes that ensure the ongoing safety, efficacy, and compliance of their products before and after they reach patients.

cognition_2

+10 years of experience

autorenew

Full lifecycle support

globe

Global presence

workspace_premium

Best managed company

 

contact-mail

Get in touch

Have questions about the regulatory pathways for your combination product?

We understand the complexities of navigating EU and US regulations. Whether you’re seeking clarity on the Primary Mode of Action (PMOA), determining the right regulatory pathway, or managing lifecycle requirements, our experts are here to help.

Contact_form

Related expert content

preview_image
Webinar

Entering the European MedTech Market: Why One Approval Doesn't Fit All

Building on QbD Group's Landing in Europe MedTech whitepaper, this webinar explains why EU market entry requires a fundamentally different approach than you might expect. We'll explore where home-market regulatory logic breaks down in Europe — with a specific focus on clinical evidence expectations, Notified Body interactions, and lifecycle obligations.
preview_image
Webinar

AI in Life Sciences

Join our webinar with delaware on implementing compliant AI in life sciences. Learn best practices and avoid pitfalls in GxP environments from industry experts. Register now.
preview_image
Webinar

From R&D to market IP and regulatory strategy across the product life cycle

Join this Biovia x Gevers x QbD Group webinar on demand to explore product life cycle strategies, focusing on R&D, regulatory alignment, and Quality by Design insights for life sciences professionals.
preview_image
Webinar

Fast GxP compliance: Accelerating Digital Transformation in Life Sciences

QbD Group and delaware are combining their expertise to deliver a powerful webinar on how to implement and validate SAP efficiently, without compromising on compliance. You don't want to miss it!
preview_image
Whitepaper

The Essential CSV & Digitalization FAQ for Life Sciences Companies

Get clear answers to real CSV questions from clients & experts. Download our FAQ and stay compliant, audit-ready, and confident in your Software Validation Strategy.
preview_image
Whitepaper

Audit Trail Review in GxP Environments

Learn how to implement a risk-based Audit Trail review strategy to enhance software compliance in GxP environments.
preview_image
Case study

Fast-Tracked Site Qualification for Clinical Trial Submission

QbD Group helped a biotech company complete 5 site qualification visits in just 3 weeks enabling a timely and compliant clinical trial submission.
preview_image
Whitepaper

A Complete Guide to Computer System Validation

This guide aims to bring context and define the necessary and appropriate strategies for the validation of computerized systems. Download now.
preview_image
Whitepaper

Digital Health - Exploring the landscape and future opportunities

This whitepaper informs you about digital health, key technology pillars, and new opportunities to anticipate future trends in your healthcare sector.
preview_image
Whitepaper

ISO 13485:2016 - Compliance Checklist

Are you up to date with the latest medical device QMS requirements? Download our free ISO 13485:2016 checklist to ensure compliance.
preview_image
Case study

Enhancing data integrity & aseptic manufacturing compliance

QbD Group helped a leading medical tech company improve MDR compliance and enhance aseptic manufacturing for long-term regulatory readiness.
preview_image
Whitepaper

Medical Device Regulation (MDR) Checklist

Implement the Medical Device Regulation (MDR) with ease. Download our checklist of mandatory documents for MDR compliance.
preview_image
Webinar

Evidence Throughout the Lifecycle: Integrating Clinical Needs into Design & Documentation

Discover how to integrate clinical needs into medical device software design to meet MDR requirements. Watch our webinar on demand.
preview_image
Whitepaper

Clinical Evaluation for Medical Devices under MDR

This whitepaper will guide you through crucial regulatory documents pertaining to the clinical evaluation process of your medical device. Download now!
preview_image
Webinar

From Concept to Market: Comprehensive Market Access Strategies for Medical Device Software

Learn how to launch your Medical Device Software successfully with expert insights on market access and commercialization strategies. Watch our webinar on demand.
preview_image
Whitepaper

State-of-the-art literature review: kick off the Clinical Evaluation of your Medical Device

This whitepaper will walk you through the steps of conducting solid systematic SOTA literature searches for your clinical evaluation. Download now.
preview_image
Webinar

Drug-Device Combination Products and Article 117

Explore the regulatory complexities of Drug-Device Combination Products. Learn about Article 117 requirements, Notified Body Opinions, and more.
preview_image
Whitepaper

Mobile health on the rise: exploring the regulatory landscape for reimbursement

This whitepaper will help you navigate the maze of the DTx regulatory environment, highlighting several important countries and regulations.
preview_image
Whitepaper

Clinical investigations under MDR: key insights and practical experiences

This whitepaper covers clinical investigation authorization under MDR, the EU Legal Representative's role, and the MDR's impact on study conduct and post-market surveillance.
preview_image
Whitepaper

The pathway from idea to patient under MDR

This guide explains the pathway and steps needed to test your device in human subjects, aiming to get your product to market. Download now.
preview_image
Case study

CE Mark Renewal for bioXtra Products: A Success Story

Discover how Lifestream Pharma successfully renewed the CE mark for their BioXtra Dry Mouth products under the EU MDR. Learn about the challenges faced, the approach taken for compliance, and the results achieved.
preview_image
Webinar

Technical Documentation Essentials for Medical Device Software

Gain practical insights on crafting MDR-compliant technical documentation for Medical Device Software.
preview_image
Whitepaper

GAMP 5 Software Validation Approach for GMP, GCP and GLP regulations

Learn how to comply with GMP, GCP, and GLP regulations using the GAMP 5 Software Validation Approach. Download the whitepaper for more insights.
preview_image
Webinar

Getting Started: Overcoming Initial Obstacles in Medical Device Software Development

Watch our webinar on demand and learn about regulatory obstacles, MDR, AI Act, and best practices for medical device software development and market entry.
preview_image
Whitepaper

Standards and regulations for software used in Medical Devices

Explore the essential standards and regulations for software used in Medical Devices, including IEC 62304 and IEC 82304. Download now.
preview_image
Webinar

Post-Market Surveillance Requirements for Medical Devices and IVDs

Learn about post-market surveillance requirements under MDR and IVDR regulations. Gain insights from industry experts in this on-demand webinar.
preview_image
Whitepaper

21 CFR Part 11 compliance checklist

Want to assess whether a computer system generates electronic records and uses electronic signatures, and whether the system complies with Part 11 of 21 CFR? Download this free checklist.
preview_image
Webinar

Second edition of GAMP 5: A Risk-Based Approach to compliant GxP Computerized Systems

This webinar on demand will tell you more about the second edition of GAMP 5.
preview_image
Webinar

Verification & Validation of Artificial Intelligence/ Machine Learning Medical Devices

Explore the impact of Artificial Intelligence and Machine Learning on medical device validation and verification processes.
preview_image
Whitepaper

GAMP categories for computerized systems: what are they and what are they for?

In this whitepaper, you will learn what GAMP is, what GAMP categories are for, and where to start if you are facing computerized systems validation.
preview_image
Whitepaper

EUDRALEX Volume 4 Annex 11 Compliance Checklist

Assess your computer system's compliance with EudraLex Volume 4 Annex 11 guidelines using our checklist. Download now for GMP assurance.
preview_image
Webinar

3D Printing in the Healthcare World

Explore the challenges and opportunities of 3D printing in healthcare, featuring expert insights on regulations, pitfalls, and efficiency.
preview_image
Whitepaper

From V-model to Agile: how to embrace automation as part of the computerized system validation approach

This white paper explores why IT is shifting to agile, focuses on the prevalent Scrum methodology, and concludes with guidance on adapting system validation processes.
preview_image
Case study

Ensuring a smooth MDR transition for Oystershell's medical devices

The landscape of medical device regulations is constantly evolving, making it a challenge for companies to keep up. Our collaboration with Oystershell, which began in July 2023, highlights our expertise in transforming complex challenges into success stories, all with a touch of QbD Clinical magic.
preview_image
Case study

Successful clinical evaluation supports rapid CE marking of Minze Health's Uroflowmeter

QbD Clinical assisted Minze Health, a urology-focused medical devices company, in obtaining CE marking under MDR through clinical evaluation.
preview_image
Webinar

The Medical Device CE Certification Pathway Explained: From Classification to Conformity Assessment by the Notified Body

Learn about the Medical Device CE Certification Pathway, from classification to conformity assessment by a Notified Body. Join our webinar on demand.
preview_image
Case study

Helping Relu to comply with changing regulations

QbD Group supported software company Relu with their expertise to comply with changing regulations.
preview_image
Case study

Helping Abraca BioSystems to obtain ISO 13485 certification

QbD Group helped Abraca Biosystem gain entry into the MD/IVD industry by supporting them on their path to ISO 13485 certification.
preview_image
Case study

Help BioLizard build their Quality Management System

QbD Group helped BioLizard document the fundamental processes of their QMS and enabled them to continue building it on their own.
preview_image
Case study

Supporting Oncomfort in developing and certifying their ISO 13485 QMS

QbD Group helped Oncomfort quickly implement and certify an ISO 13485 compliant Quality Management System.
preview_image
Case study

Quickly bringing a new COVID-19 medical device to market

Obtaining the required government certifications for a medical device is always a challenge. Especially when the COVID clock is ticking.

Get the latest industry news

Staying on top of the latest in the life science industry can be a daunting task. This newsletter will keep you up-to-date with the latest news, blogs and webinars so you can keep ahead of the curve.
Circles-banner-short

Connect with us at these events

Industry
Service

April

17.04 - 21.04

Medical Devices

ESCMID Global 2026

Munich, Germany

20.04 - 22.04

Pharma & Biotech

ISPE Annual Conference 2026

Copenhagen, Denmark

21.04 - 22.04

Medical Devices

Medicalforum 2026

Barcelona, Spain

May

05.05 - 08.05

In Vitro Diagnostics
Medical Devices
Pharma & Biotech

RAPS Euro Convergence 2026

Lisbon, Portugal

05.05 - 07.05

Pharma & Biotech
Medical Devices
In Vitro Diagnostics

Pharmacy Expo Poland 2026

Warsaw, Poland

19.05 - 22.05

Medical Devices

EuroPCR 2026

Paris, France

21.05 - 21.05

Pharma & Biotech

Symposium AEFI 2026

Barcelona, Spain

27.05 - 28.05

Pharma & Biotech

UK Biotech Day 2026

London, UK

June

02.06 - 03.06

Medical Devices

OCT Medical Devices US 2026

Minneapolis, USA

03.06 - 04.06

Pharma & Biotech

Knowledge for Growth 2026

Antwerp, Belgium

16.06 - 18.06

Medical Devices
Pharma & Biotech

CPHI & PMEC China

Shanghai, China

September

22.09 - 23.09

Pharma & Biotech

Farmaforum 2026

Madrid, Spain
Load more
circle-box circle-box-mob